
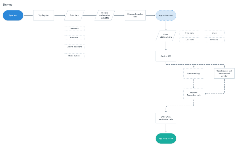
When I joined the micromobility e-scooter startup, the app’s sign-up process had become unnecessarily complex due to data collection experiments. Users had to complete multiple steps before accessing the main interface.



The key decision
Reduce data collection to the absolute essentials. A phone number turned out to be sufficient for user identification:
- Direct contact for system issues or scooter problems
- Legal compliance (Austria mandates SIM card registration)
- No password management friction
One-Time Passcode (OTP)
The redesigned flow uses SMS verification combined with platform-specific autofill:
- iOS 12+: AutoFill suggests phone numbers and SMS codes automatically
- Android: SMS Retriever API enables automatic passcode extraction and verification

This reduces sign-up to 1–2 interactions depending on the platform.

Why SMS over email
Email verification requires users to switch between apps and accounts. SMS codes arrive on the device already in use — far less friction.
Result
The simplified flow dramatically reduced sign-up complexity. We monitored registration rates and auto-verify metrics to measure the impact.